上一篇文章我们介绍过SINAMICS S120的电源模块包括:基本型电源模块、非调节型电源模块和调节型电源模块。今天这篇文章,我们来详细介绍下各种电源模块的特点。

1、基本型电源模块
基本型电源模块包括两种:书本型和装机装柜型(机柜型)。
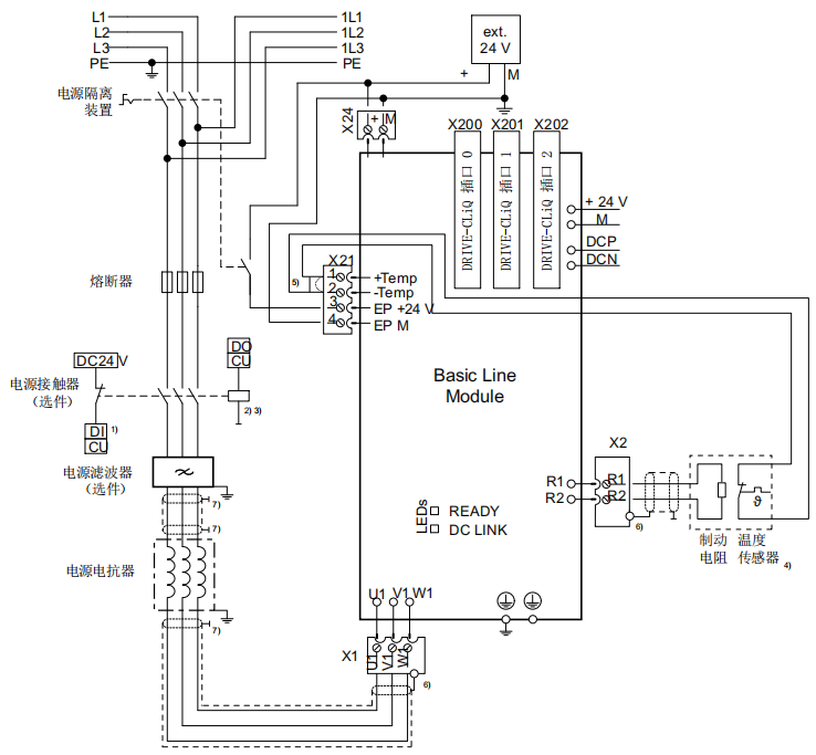
书本型的进线电压为3相380~480V,功率范围包括:20KW、40KW和100KW三种。其中,20KW内置制动电阻功率为5KW,40KW内置制动电阻功率为10KW,100KW的电源模块没有内置制动电阻,需要外部连接;
机柜型包括两种进线电压:3相380~480V和3相500~690V;前者功率范围为200~900KW,后者功率范围为250~1500KW;
基本型电源模块的直流母线电压不能调节,满载时为1.32倍的进线电压有效值,非满载时最高位1.35倍的进线电压有效值;
基本型电源模块的再生能量无法回馈电网,因此需要使用制动电阻,将再生电能以热的形式消耗掉。
在基本型电源模块和电网之间,必须连接进线电抗器。
基本型电源模块的接线原理图如下:

2、非调节型电源模块
非调节型电源模块包括:紧凑书本型、书本型和装机装柜型(机柜型);
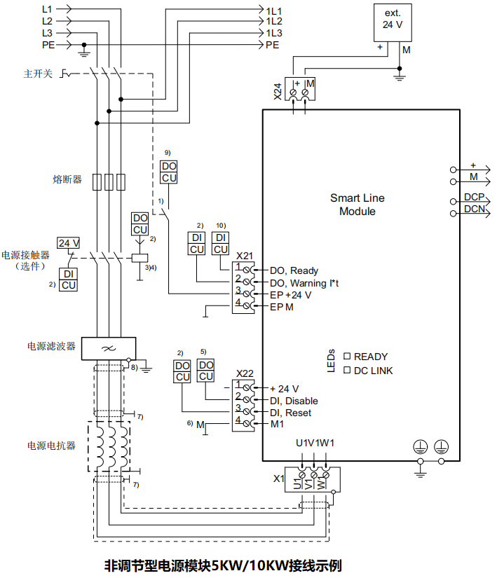
紧凑书本型进线电压为3相380~480V,功率为16KW;
书本型进线电压为3相380~480V,功率包括:5/10/16/36/55KW;
机柜型有两种进线电压,3相380~480V和3相500~690V。前者功率范围250~800KW,后者功率范围450~1400KW;
非调节型电源模块的直流母线电压不能调节,满载时为1.30倍的进线电压有效值,非满载时最高位1.32倍的进线电压有效值;
非调节型电源模块的再生能量可以回馈电网,也可以禁用能量回馈功能,选配制动电阻将能量以热能的方式消耗掉。
5kW和10kW电源模块由于没有DRIVE-CLiQ 接口,只能通过接线端子禁用回馈功能;16kW~ 55kW电源模块具有DRIVE-CLiQ接口,可以通过参数p3533禁用能量回馈功能。
非调节型电源模块需要在模块和电网之间连接进线电源滤波器和电抗器;
非调节型电源模块接线原理图如下:

3、调节型电源模块
调节型电源模块包括书本型和机柜型两种。
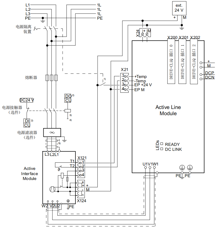
书本型进线电压为3相380~480V,功率范围为16~120KW;
机柜型有两种进线电压:3相380~480V和3相500~690V;前者功率范围132~900KW;后者功率范围560~1400KW;
调节型电源模块的直流母线电压可以通过参数调节,范围为1.43~2.0倍的进线电压有效值,出厂默认为1.5倍进线电压有效值;
调节型电源模块的再生能量可以回馈电源,也可以通过参数p3533关闭回馈功能,选配制动电阻将再生能量以热能的形式消耗掉;
调节型电源模块在模块与电网之间要安装同功率的有源接口模块(AIM),该模块内置电源滤波和电抗器;
调节型电源模块的接线原理图如下:

好了,关于SINAMICS S120电源模块就先介绍到这里,后续会介绍其它相关内容。
我的微信视频号分享一些工控视频小知识,欢迎扫描下面的二维码观看:

北岛夜话



发表评论